Instance Verification Kit (IVK)
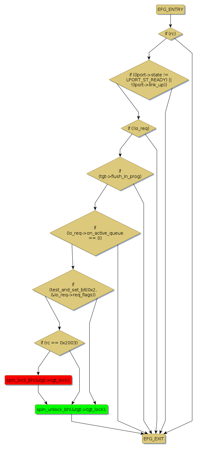
spin lock @ [34710+29+/linux-3.19-rc1/drivers/scsi/bnx2fc/bnx2fc_io.c]
Instance Signature: tgt_lock
|
The Matching Pair Graph:
|
|
Function Name
|
Control Flow Graph (CFG)
|
Events Flow Graph (EFG)
|
Source Correspondence
|
|
bnx2fc_eh_abort
|
|
|
[31208+15+/linux-3.19-rc1/drivers/scsi/bnx2fc/bnx2fc_io.c]
|